Магнитным пускателем называют специальную установку, с помощью которой производится дистанционный запуск и управление работой асинхронного электрического двигателя. Данное приспособление характеризуется простотой конструкции, что позволяет произвести подключение мастеру без соответствующего опыта.
Кнопки управления пускателей
В общем случае потребуется две кнопки: одна для включения и одна для отключения. Обратите внимание, что у них для управления пускателем используются разные по назначению контакты. У кнопки «Стоп» они нормально замкнуты, то есть, если кнопка не нажата, группа контактов замкнута, и размыкается при активации кнопки. У кнопки «Пуск» все наоборот.
Эти устройства могут содержать или только конкретный, нужный для работы элемент, либо быть универсальными, включая в себя и по одному замкнутому и разомкнутому контакту. В этом случае необходимо выбрать правильный.
Производители обычно снабжают свою продукцию символьными обозначениями, позволяющими определить назначение той или оной контактной группы. Стоповую кнопку обычно окрашивают в красный цвет. Цвет пусковой традиционно черный, то приветствуется зеленый, который соответствует сигналу «Включено» или «Включить». Такие кнопки используются, в основном, на дверях шкафов и панелях управления двигателями станков.
Для дистанционного управления используются кнопочные станции, содержащие две кнопки в одном корпусе. Станция соединяется с местом установки пускателя с помощью контрольного кабеля. В нем должно быть не менее трех жил, сечение которых может быть небольшим. 

Проведение подготовительных работ
Перед подключением теплового реле и магнитного участка необходимо помнить, что вы работаете с электрическим прибором. Именно поэтому, чтобы обезопасить себя от поражения электрическим током, нужно произвести обесточивание участка и проверить его. С этой целью, наиболее часто, используется специальная индикаторная отвертка.


Следующим этапом подготовительных работ является определение величины рабочего напряжения катушки. В зависимости от производителя приспособления увидеть показатели можно на корпусе или на самой катушке.
Важно! Величина рабочего напряжения катушки может быть 220 или 380 Вольт. При наличии первого показателя необходимо знать, что на ее контакты осуществляется подача фазы и ноля. Во втором случае это обозначает о наличии двух разноименных фаз.


Этап правильного определения катушки достаточно важен при подключении магнитного пускателя. В противном случае она может перегореть во время работы устройства.
Для подключения данного оборудования необходимо использовать две кнопки:
- пуск;
- стоп.
Первая из них, может иметь черный или зеленый цвет. Эта кнопка характеризуется постоянно разомкнутыми контактами. Вторая кнопка имеет красный цвет и постоянно замкнутые контакты.
Во время подключения теплового реле необходимо помнить о том, что с помощью силовых контактов производится включение и выключение фаз. Нули, которые подходят и отходят, а также проводники, которые заземляют, между собой необходимо соединять в области клеммника. При этом, в обязательном порядке, пускатель необходимо отходить. Коммутация этих приспособлений не производится.
Для того чтобы произвести подключение катушки, величина рабочего напряжения которой составляет 220 Вольт, необходимо взять ноль с клеммника и подсоединить его к схеме, которая предназначается для работы пускателя.
Особенности подключения магнитных пускателей
Схема магнитного пускателя характеризуется наличием:
- трех пар контактов, с помощью которых производится подача питания на электрическое оборудование;
- Схемы управления, в состав которой входит катушка, дополнительные контакты и кнопки. С помощью дополнительных контактов производится поддержка работоспособности катушки, а также блокировка ошибочных включений.
Внимание. Наиболее часто используют схему, которая требует использования одного пускателя. Это объясняется ее простотой, что позволяет с ней справиться даже малоопытному мастеру.
Для сборки магнитного пускателя требуется использование трехжильного кабеля, который подводится к кнопкам, а также одной пары контактов, которые хорошо разомкнуты.


При использовании катушки в 220 Вольт необходимо произвести подключение проводов красного или черного цветов. При использовании катушки 380 Вольт используется разноименная фаза. Четвертую свободную пару в этой схеме используют как блок контакт. Три пары силовых контактов включаются наряду с этой свободной парой. Расположение всех проводников производится сверху. В том случае, если есть два дополнительных проводника, то их размещают сбоку.
Силовые контакты пускателя характеризуются наличием трех фаз. Для их включения во время нажатия кнопки Пуск, необходимо произвести подачу на катушку напряжения. Это позволит цепи замкнуться. Для размыкания цепи необходимо произвести отключение катушки. Для сборки цепи управления зеленая фаза напрямую подключается к катушке.
Важно. При этом необходимо к кнопке Пуск подключить провод, который идет с контакта катушки. С него также делают перемычку, которая идет к замкнутому контакту кнопки Стоп.
Включение работы магнитного пускателя производится с помощью Пуск, которая смыкает цепь, а отключение – с помощью кнопки Стоп, которая производит расцепление цепи.
Основные характеристики
Каждое ТР имеет индивидуальные технические характеристики (ТХ). Реле нужно выбирать согласно характеристикам по нагрузке и условиям применения при работе электродвигателя или другого потребителя электроэнергии:
- Значение Iн.
- Диапазон регулировки I срабатывания.
- Напряжение.
- Дополнительное управление работой ТР.
- Мощность.
- Граница срабатывания.
- Чувствительность к фазному перекосу.
- Класс отключения.
Номинальное значение тока — значение I, на которое рассчитано ТР. Выбирается по значению Iн потребителя, к которому непосредственно подключается. Кроме того, нужно выбирать с запасом по Iн и руководствоваться следующей формулой: Iнр = 1.5 * Iнд, где Iнр — Iн ТР, который должен быть больше номинального тока двигателя (Iнд) в 1.5 раза.
Граница регулировки I срабатывания является одним из важных параметров устройства термозащиты. Обозначение этого параметра является диапазоном регулировки значения Iн. Напряжение — значение силового напряжения, на которое рассчитаны контакты реле; при превышении допустимой величины произойдет выход из строя устройства.
Некоторые виды реле снабжены отдельными контактами для управления работой устройства и потребителя. Мощность — это один из основных параметров ТР, которое определяет выходную мощность подключенного потребителя или группы потребителей.
Граница срабатывания или порог срабатывания является коэффициентом, зависящим от номинального тока. В основном его значение находится в диапазоне от 1,1 до 1,5.
Чувствительность к фазному перекосу (асимметрии фаз) показывает процентное соотношение фазы с перекосом к фазе, по которой протекает номинальный ток необходимой величины.
Класс отключения — параметр, представляющий среднее время срабатывания ТР в зависимости от кратности тока уставки.
Основной характеристикой, по которой нужно выбирать ТР, является зависимость времени срабатывания от тока нагрузки.


Устройство и принцип работы ТР
Конструктивно стандартное электротепловое реле представляет собой небольшой аппарат, который состоит из чувствительной биметаллической пластины, нагревательной спирали, рычажно-пружинной системы и электрических контактов.
Биметаллическую пластину изготовляют из двух разнородных металлов, как правило, инвара и хромоникелевой стали, прочно соединенных вместе в процессе сварки. Один металл обладает большим температурным коэффициентом расширения, чем другой, поэтому нагреваются они с разной скоростью.
При токовой перегрузке незафиксированная часть пластины прогибается к материалу с меньшим значением коэффициента теплового расширения. Это оказывает силовое воздействие на систему контактов в защитном устройстве и активирует отключение электроустановки при перегреве.
В большинстве моделей механических тепловых реле есть две группы контактов. Одна пара – нормально разомкнутые, другая – замкнутые постоянно. Когда срабатывает защитное устройство, в контактах меняется состояние. Первые замыкаются, а вторые становятся разомкнутыми.


В электронных ТР задействуют специальные датчики и чувствительные зонды, реагирующие на повышение тока. В микропроцессоре таких защитных устройств запрограммированы параметры, определяющие ситуации, когда необходимо отключать подачу электропитания
Ток детектирует интегрированный трансформатор, после чего электроника обрабатывает полученные данные. Если значение тока в настоящий момент времени больше, чем уставка, импульс мгновенно передается прямо на выключатель.
Размыкая внешний контактор, реле с электронным механизмом блокирует нагрузку. Само тепловое реле для электродвигателя устанавливается на контактор.
Биметаллическая пластина может быть нагрета непосредственно – за счет воздействия пикового тока нагрузки на металлическую полосу или косвенно, при помощи отдельного термоэлемента. Нередко эти принципы объединяют в одном аппарате тепловой защиты. При комбинированном нагреве прибор имеет лучшие рабочие характеристики.


После остывания пластина возвращается в исходное состояние. Коммутирующие контакты автоматически замыкаются либо нужно принудительно приводить их в замкнутое состояние
Виды реле тепловой защиты
Существует несколько видов реле для защиты электрических двигателей от обрыва фаз и токовых перегрузок. Все они отличаются конструкционными особенностями, типом используемых МП и применением в разных моторах.
ТРП. Однополюсный коммутационный аппарат с комбинированной системой нагрева. Предназначен для защиты асинхронных трехфазных электромоторов от токовых перегрузок. Применяется ТРП в электросетях постоянного тока с базисным напряжением в условиях нормальной работы не больше 440 В. Отличается устойчивостью к вибрациям и ударам.
РТЛ. Обеспечивают двигателям защиту в таких случаях:
- при выпадении одной из трех фаз;
- асимметрии токов и перегрузок;
- затянутого пуска;
- заклинивания исполнительного механизма.
Их можно устанавливать с клеммами КРЛ отдельно от магнитных пускателей или монтировать непосредственно на ПМЛ. Устанавливаются на рейках стандартного типа, класс защиты – IP20.
РТТ. Защищают асинхронные трехфазные машины с короткозамкнутым ротором от затянутого старта механизма, длительных перегрузок и асимметрии, то есть перекоса фаз.


РТТ могут быть использованы в качестве комплектующих частей в различных схемах управления электроприводами, а также для интеграции в пускатели серии ПМА
ТРН. Двухфазные коммутаторы, которые контролируют пуск электроустановки и режим работы мотора. Практически не зависят от температуры внешней среды, имеют только систему ручного возврата контактов в начальное состояние. Их можно использовать в сетях постоянного тока.
РТИ. Электрические переключающие аппараты с постоянным, хоть и небольшим потреблением электроэнергии. Монтируются на контакторах серии КМИ. Работают вместе с предохранителями/автоматическими выключателями.
Твердотельные токовые реле. Представляют собой небольшие электронные устройства на три фазы, в конструкции которых нет подвижных частей.
Функционируют по принципу вычисления средних значений температур двигателя, осуществляя для этого постоянный мониторинг рабочего и пускового тока. Отличаются невосприимчивостью к изменениям в окружающей среде, а потому используются во взрывоопасных зонах.
РТК. Пусковые коммутаторы для контроля температуры в корпусе электрооборудования. Используются в схемах автоматики, где тепловые реле выступают в качестве комплектующих деталей.


Чтобы обеспечить надежную работу электрооборудования, релейный элемент должен обладать такими качествами, как чувствительность и быстродействие, а также селективность
Важно помнить, что ни один вид из выше рассмотренных приборов не является пригодным для защиты цепей от короткого замыкания.
Устройства тепловой защиты лишь предотвращают аварийные режимы, которые возникают при нештатной работе механизма или перегрузке.
Электрооборудование может перегореть еще до начала срабатывания реле. Для комплексной защиты их нужно дополнять предохранителями или компактными автоматическими выключателями модульной конструкции.
Резюме
Схемы, на которых будет изображаться принцип подключения реле к контактору, могут иметь другие буквенные или цифровые обозначения. Чаще всего их расшифровка приводится внизу, но принцип всегда остается одинаковым. Можно немного попрактиковаться, собрав всю схему с потребителем в виде лампочки или небольшого двигателя. С помощью тестовой клавиши можно будет отработать нестандартную ситуацию. Клавиши запуска и остановки позволят проверить работоспособность всей схемы. При этом стоит обязательно учитывать тип пускателя и то, в каком нормальном состоянии находятся его контакты. Если есть определенные сомнения, тогда лучше посоветоваться с электромонтажником, который имеет опыт в сборке таких схем.
Схема управления пускателем на 380 В
Все то же самое, но для того, чтобы катушка заработала, проводник от вывода «А2» надо подключить не к нулевой шинке, а к любой другой фазе, не использующейся до этого. Вся схема будет работать от двух фаз. 

Процесс подключения
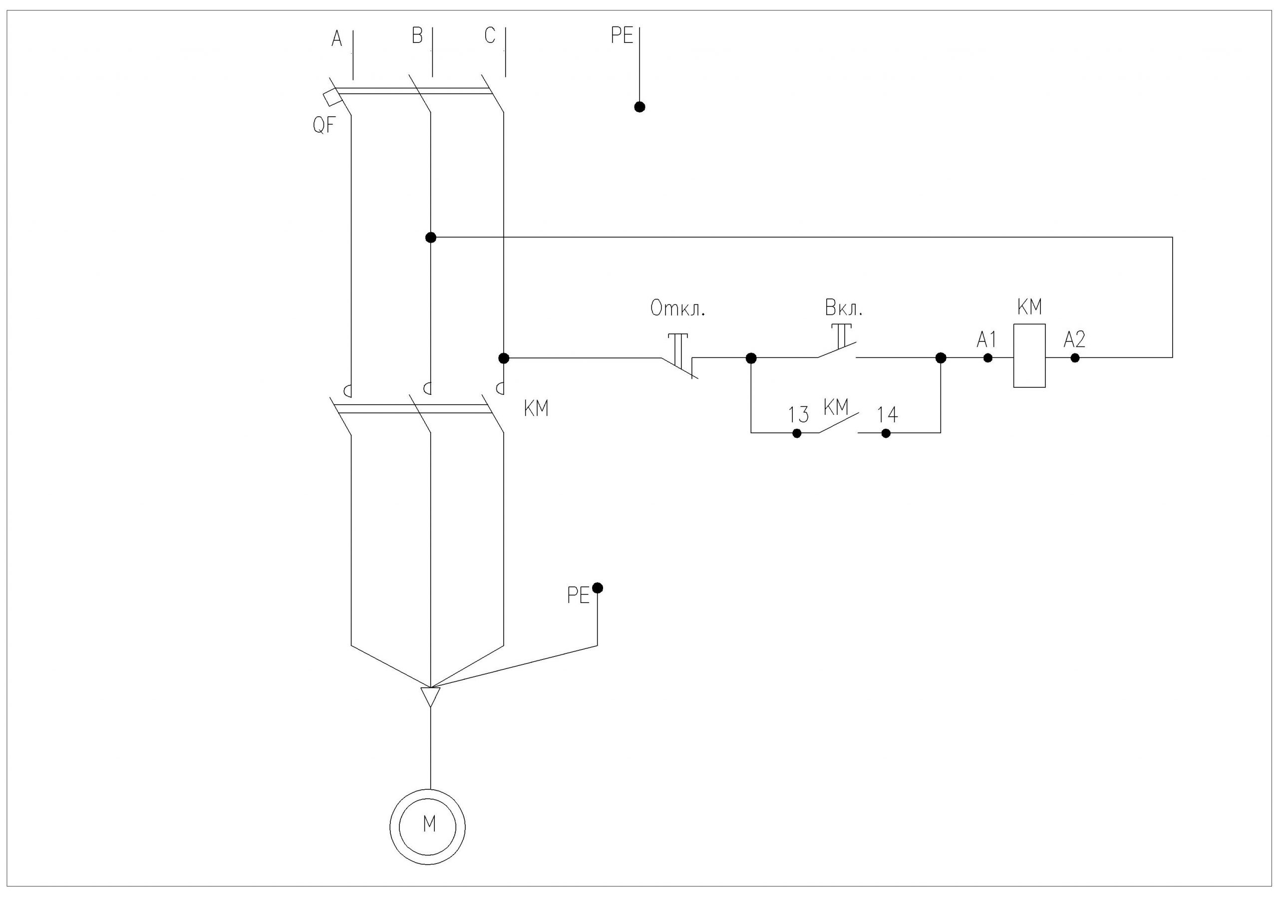
Ниже приведена схема подключения ТР с обозначениями. На ней можно найти сокращение КК1.1. Оно обозначает контакт, который в нормальном состоянии является замкнутым. Силовые контакты, через которые ток поступает на двигатель обозначены сокращением KK1. Автоматический выключатель, который находится в ТР обозначен как QF1. При его задействовании происходит подача питания по фазам. Фаза 1 управляется отдельной клавишей, которая обозначена маркировкой SB1. Она выполняет аварийную ручную остановку в случае возникновения непредвиденной ситуации. От нее контакту уходит на клавишу, которая обеспечивает пуск и обозначена сокращением SB2. Дополнительный контакт, который отходит от клавиши пуска, находится в дежурном состоянии. Когда выполняется запуск, тогда ток от фазы через контакт поступает на магнитный пускатель через катушку, которая обозначается KM1. Происходит срабатывание пускателя. При этом те контакты, которые в нормальном положении являются разомкнутыми замыкаются и наоборот.


Когда замыкаются контакты, которые на схеме находятся под сокращением KM1, тогда происходит включение трех фаз, которые пускают ток через тепловое реле на обмотки двигателя, который включается в работу. Если сила тока будет расти, тогда из-за воздействия контактных площадок ТР под сокращением KK1 произойдет размыкание трех фаз и пускатель обесточивается, а соответственно останавливается и двигатель. Обычная остановка потребителя в принудительном режиме происходит посредством воздействия на клавишу SB1. Она разрывает первую фазу, которая прекратит подачу напряжения на пускатель и его контакты разомкнутся. Ниже на фото можно увидеть импровизированную схему подключения.


Есть еще одна возможная схема подключения этого ТР. Разница заключается в том, что контакт реле, который в нормальном состоянии является замкнутым при срабатывании разрывает не фазу, а ноль, который уходит на пускатель. Ее применяют чаще всего в силу экономичности при выполнении монтажных работ. В процессе нулевой контакт подводится к ТР, а с другого контакта монтируется перемычка на катушку, которая запускает контактор. При срабатывании защиты происходит размыкание нулевого провода, что приводит к отключению контактора и двигателя.


Реле может быть смонтировано в схему, где предусмотрено реверсивное движение двигателя. От схемы, которая была приведена выше различие заключается в том, что присутствует НЗ контакт, в реле, которое обозначено KK1.1.


Если реле срабатывает, тогда происходит разрыв нулевого провода контактами под обозначением KK1.1. Пускатель обесточивается и прекращает питания двигателя. В экстренной ситуации кнопка SB1 поможет быстро разорвать цепь питания, чтобы остановить двигатель. Видео о подключении ТР можно посмотреть ниже.
Обзор моделей
В таблице приведен краткий сравнительный обзор моделей тепловых реле с указанием основных параметров и примерной стоимости.
Тепловое реле перегрузки РТЛ-1010М с уровнем пыле- и влагозащиты IP20
Проверка работоспособности схемы
Для того, чтобы понять, правильно собрана схема или нет, нагрузку к пускателю лучше не подключать, оставив его нижние силовые клеммы свободными. Так вы обезопасите коммутируемое оборудование от лишних проблем. Включаем автоматический выключатель, подающий напряжение на испытуемый объект.
Само собой разумеется, пока идет монтаж, он должен быть отключен. А также любым доступным способом предотвращено случайное его включение посторонними лицами. Если после подачи напряжения пускатель не включился самостоятельно – уже хорошо.
Нажимаем на кнопку «Пуск», пускатель должен включиться. Если нет – проверяем замкнутое положение контактов кнопки «Стоп» и состояние теплового реле.
При диагностике неисправности помогает однополюсный указатель напряжения, которым можно легко проверить прохождение фазы через кнопку «Стоп» до кнопки «Пуск». Если при отпускании кнопки «Пуск» пускатель не фиксируется, а отпадает – неправильно подключены блок-контакты.
Проверьте – они должны подключиться параллельно этой кнопке. Правильно подключенный пускатель должен фиксироваться во включенном положении при механическом нажатии на подвижную часть магнитопровода.
Теперь проверяем работу теплового реле. Включаем пускатель и аккуратно отсоединяем любой проводок от контактов реле. Пускатель должен отпасть.
Выводы и полезное видео по теме
Устройство и принцип функционирования токового реле для эффективной защиты электродвигателя на примере устройства РТТ 32П:
Правильная защита от перегрузки и обрыва фаз – залог длительной безотказной работы электрического мотора. Видео о том, как реагирует релейный элемент в случае нештатной работы механизма:
Как подсоединить устройство тепловой защиты к МП, принципиальные схемы электротеплового реле:
Реле тепловой защиты от перегрузок – обязательный функциональный элемент любой системы управления электроприводом. Оно реагирует на ток, который проходит на двигатель, и активируется, когда температура электромеханической установки достигает предельных значений. Это дает возможность максимально продлить срок эксплуатации экологически безопасных электродвигателей.
Пишите, пожалуйста, в находящемся ниже блоке. Расскажите, как вы выбирали и настраивали тепловое реле для собственного электромотора. Делитесь полезными сведениями, задавайте вопросы, размещайте фотоснимки по теме статьи.
Типовая схема подключения двигателя через магнитный пускатель
Этой схеме подключения трехфазного двигателя надо уделить самое пристальное внимание. Она наиболее распространена во всем промышленном оборудовании, выпускавшемся примерно до 2000-х годов. А в новых китайских станках и другом простом оборудовании на 2-3 двигателя используется и по сей день.
Электрик, который её не знает — как хирург, не умеющий отличить артерию от вены; как юрист, не знающий 1-ю статью Конституции РФ; так танцор, не отличающий вальс от тектоника.
Чтобы всем было понятно, о чем идет речь — вот ссылка , там можно посмотреть и заказать по почте контактор. Не забудьте сообщить продавцу напряжение катушки!
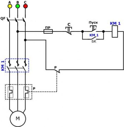
Три фазы на двигатель идут в этой схеме не через автомат, а через пускатель. А включение/выключение пускателя осуществляется кнопками «Пуск » и «Стоп » , которые могут быть вынесены на пульт управления через 3 провода любой длины.
Пример такой схемы — в статье про , см. последнюю в статье схему, пускатель КМ0.
5. Схема подключения двигателя через пускатель с кнопками пуск стоп
Здесь питание цепи управления поступает с фазы L1 (провод 1 ) через нормально замкнутую (НЗ) кнопку «Стоп» (провод 2 ).
Часто в таких схемах пускатель не включается из-за того, что у этой кнопки «подгорают» контакты.
На схеме не показан защитный автомат цепи управления, он ставится последовательно с кнопкой «Стоп», номинал — несколько ампер.
Если теперь нажать на кнопку «Пуск», то цепь питания катушки электромагнитного пускателя КМ замкнется (провод 3 ), его контакты замкнутся, и три фазы поступят на двигатель. Но в таких схемах кроме трёх «силовых» контактов у пускателя есть ещё один дополнительный контакт. Его называют «блокировочным» или «контактом самоподхвата».
Не путать с блокировкой в реверсивных схемах, см. ниже.
Контакты «Самоподхвата» физически расположены на одном креплении с силовыми контактами контактора, и работают одновременно.
Когда электромагнитный пускатель включается нажатием кнопки SB1 «Пуск», замыкается и контакт самоподхвата. А если он замкнулся, то даже если кнопка «Пуск» будет отжата, цепь питания катушки пускателя всё равно останется замкнутой. И двигатель продолжит работать, пока не будет нажата кнопка «Стоп».
Часто в таких схемах бывает, что пускатель не становится на «самоподхват». Дело в том самом четвертом контакте.
Схема подключения магнитного пускателя от контроллера
Последние 10 лет в новой промышленной автоматике широко применяются контроллеры. Катушки пускателей также включаются с выходов контроллера. И в данном случае для защиты от КЗ и теплового перегрева используется схема подключения двигателя номер 8:
8. Схема подключения пускателя с управлением от контроллера. ПРАКТИЧЕСКАЯ СХЕМА
На схеме QF — это мотор-автомат, или автомат защиты двигателя, как в схеме 4. Только изобразил я его по современному. В данном схема подключения пускателя «спрятана» в пунктире. Там находится контроллер, который всем управляет, и включает двигатель согласно программе, заложенной в нём.
При перегрузке двигателя мотор-автомат его отключает, и размыкает свой дополнительный (четвертый, сигнальный) контакт. Это необходимо только для того, чтобы «проинформировать» контроллер о аварии. Часто этот контакт просто-напросто входит в , и останавливает весь станок.
Различие пускателей на 220В и 380В
Всё очень просто — надо нижний (по схеме) вывод катушки пускателя на 380В подключить не к нулю (N), а к L2 или L3. Эта схема даже более предпочтительна, так как вся схема с пускателем на 380В может быть собрана вообще без нуля. Три фазы приходят, и три фазы уходят на двигатель, не считая управления.
Варианты нагрузок
К выходу магнитного пускателя можно подключить что душе угодно, не только двигателя, как в статье. Привожу примеры статей, в которых через пускатели включаются ТЭНы:
На этом всё, жду и обмена опытом!